Sign In | Join Free | My esadidasol.com
China Wuhan Liocrebif Technology Co., Ltd logo
Wuhan Liocrebif Technology Co., Ltd
TECHNOLOGICAL INNOVATION,NAVIGATING THE FUTURE
Verified Supplier

1 Years

Home > Anti Jamming System >

High Performance Anti Jamming System FPV Drone Jammer Efficient For Optical Fiber Module

Wuhan Liocrebif Technology Co., Ltd
Trust Seal
Verified Supplier
Credit Check
Supplier Assessment
Contact Now

High Performance Anti Jamming System FPV Drone Jammer Efficient For Optical Fiber Module

Brand Name : Liocrebif

Model Number : LKF-Fiber Optic System

Certification : GJB 9001C-2017

Place of Origin : China

MOQ : 1

Price : 5000-25000CHY

Payment Terms : T/T

Supply Ability : 10000

Delivery Time : 2-4 weeks

Packaging Details : Wooden box/Cardboard box/Container

Color&Classification : LKF-Fiber Optic System

Module Type : Anti-Jamming System

Brand : Liocrebif

Origin Place : China

Application : Low detection risk, Strong anti-interference capability, Fiber optic communication, Adaptability to harsh environments

Output Format : RS422

Contact Now

Essential details
MOQ:1
Specification Number:LKF-Fiber Optic System
Product Introduction
Introduction

The most significant advantage of optical fiber anti-interference module is the transmission of control signals and data through optical fiber communication technology, rather than traditional radio waves. Optical fiber is not affected by electromagnetic interference, enhancing the survival capability of UAV, FPV drone in complex battlefield environments or changing conditions, ensuring the stable operation of drone and efficient completion of tasks. Optical fiber communication has extremely high bandwidth and data transmission rate, which enables drone to transmit large amounts of high-definition videos and sensor data in real time, providing strong support for remote control.

See Figure 1 for details.

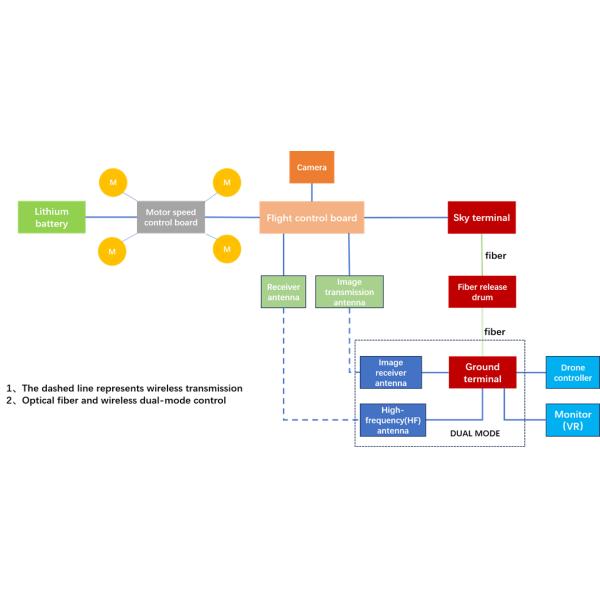
Product Composition

The optical fiber anti-interference module consists of three parts: fiber release drum, sky terminal, and ground terminal, which can achieve real-time bidirectional information exchange between the drone and the controller. It can support multiple communication modes such as Ethernet, serial port, TTL, etc., and support different communication protocol, such as SBUS, CRSF, ELSR, and etc.

See Figure 2 for details.

Expectional Technology

Liocrebif is a high-tech enterprise with full capabilities in independent research and development, testing, and production. It has a complete technical system covering GNSS receiver modules, circuit board design, anti-interference algorithms, and system integration testing. The company strictly implements the ISO9001 quality management system, and its product design fully considers engineering application requirements, with continuous innovation in anti-interference technology, reception sensitivity, and system stability.
As a core component in intelligent equipment and navigation systems, the 1400FA GNSS receiver stands out for its exceptional anti-interference capabilities, environmental adaptability, and long-term reliability, making it a critical component for ensuring system performance in demanding application scenarios.

Performance Parameters

Optical Fiber Release Drum

Specifications

Internal Release Drum

(fiber outer dia. 0.21mm)

External Release Drum

(fiber outer dia. 0.30mm)

Size (mm)

Weight (kg)

Size (mm)

Weight (kg)

20km

Φ145*274mm

1.8kg

Φ130*350mm

2.6kg

15km

Φ145*274mm

1.45kg

Φ130*350mm

2.0kg

10km

Φ121*246mm

1.01kg

Φ115*295mm

1.3kg

5km

Φ121*246mm

0.65kg

Φ115*295mm

0.75kg

3km

Φ121*246mm

0.52kg

Φ90*230mm

0.55kg

The height and weight of sky terminal and outlet nozzle are not included

Invisible Optical Fiber With Outer Sheath

Item

Classification

Outer sheath

Outside diameter

Class A

Class B

Class C

Class D

0.21-0.23mm

0.30-0.32mm

0.34-0.36mm

0.41-0.43mm

Materials

Polymer mixture

Fiber color

Natural quality

Jacket color

Transparent, invisible, light yellow

Tensile strength

> 60N(normal) + 120N (advanced)

Attenuation

@ 1310nm ≤0 .35dB/ km

@ 1550nm ≤0 .21dB/ km

Density (kg/km)

0.07

0.11

0.13

0.16

Optical Specifications

Geometrical Specifications

Item

Specifications

MFD@1310nm

(8 .60±0 .40) μm

MFD@1550nm

(9 .80±0 .50) μm

Cladding diameter

( 125 .0±0 .7 ) μm

Core-cladding concentricity error

0 .5 μm

cladding non-circularity

1 .0 %

Coating diameter

(245±10) μm

Outer coating cladding concentricity error

10 μm

Cut-off Wavelength

2-meter coated fiber

cut-off wavelength λc( nm)

1150 ≤ λc 1330

22 meters fiber cable

maximum cut-off wavelength λcc ( nm)

1260

Fiber Attenuation

Wavelength

Attenuation

@ 1310nm, dB/ km

0 .35

@ 1383nm, dB/ km

0 .35

@ 1550nm, dB/ km

0 .21

@ 1625nm, dB/ km

0 .23

[ There are no discontinuities greater than 0.02dB in the attenuation of the fiber at 1310nm or 1550nm ]

Macro-Bend Induced Excess Loss

Macro-bend Diameter

Turn Number

Wavelength

Excess loss

30 mm

10 Turns Around a Mandrel of 15 mm Radius

1550 nm

≤0 .03 dB

1625 nm

≤0 . 1 dB

20 mm

1 Turn Around a Mandrel of 10 mm Radius

1550 nm

≤0 . 1 dB

1625 nm

≤0 .2 dB

15 mm

1 Turn Around a Mandrel of 7.5 mm Radius

1550 nm

≤0 .5 dB

1625 nm

≤1 .0 dB

Wavelength Dispersion

Dispersion

Character

Zero-dispersion wavelength λ0

( 1300~ 1324) nm

Zero-dispersion slope S0

≤0 .092 ps/(nm^2 * km)

@1288~1339nm D(λ)

≤3 .5 ps/(nm * km)

@1271~1360nm D(λ)

≤5 .3 ps/(nm * km)

@1550nm D(λ)

≤18 ps/(nm * km)

@1625nm D(λ)

≤22 ps/(nm *km)

Polarization mode dispersion coefficient(PMD)

≤0 .2 ps/ km^1/2(Single fiber)

0 . 1 ps/km^1/2(Link value)

Note :Calculation formula for dispersion coefficient in the range of 1200~1600nm:

D(λ) =S0/4 × (λ-λ04/λ3) ps/(nm . km)

Mechanical Specifications

Item

Specifications

Proof test

≥ 2 .0%(19 .6 N)

Coating Strip Force

Peak force: 1 .0 ≤ F ≤ 8 .9 ( N )

Typical Average force: 1 .0 ≤ F ≤ 5 .0 ( N )

Dynamic Fatigue Parameter(nd)

≥ 20 nd

Short length(standard 0.5m)

Tensile strength

Weibull probability level 50%

3 .8 Gpa

Weibull probability level 15%

3 . 14 Gpa

Curl(radius)

4 m

Environmental Specifications

Item

Test conditions

Induced excess attenuation

(dB/km)

1310nm&1550nm&1625nm

Temperature Dependence Induced Attenuation

-60℃ to +85℃

0.05

Temperature-Humidity Cycling Induced Attenuation

-10°C to +85°C, 98% RH

0.05

Watersoak Dependence Induced Attenuation

23°C, for 30 days

0.05

Damp Heat Dependence Induced Attenuation

85°C and 85% RH, for 30 days

0.05

Dry Heat Aging

85℃, for 30 days

0.05

 Main features Fiber communication: It offers significantly higher bandwidth than traditional wireless methods (e.g., radio or microwave), supporting real-time transmission of ultra-HD video, radar data, and multi-sensor feeds with minimal latency. Strong Anti-Interference: Immune to electromagnetic interference (e.g., electronic warfare, lightning) or spectrum congestion, making it ideal for complex environments (e.g., battlefields, industrial zones). Low Detection Risk: Fiber communication emits no radio signals, making it nearly undetectable by adversaries—critical for covert military operations. Harsh Environment Adaptability: Performs exceptionally in wireless "dead zones" like tunnels, underground facilities, etc. 
   
 Application Areas Military reconnaissance Disaster relief and emergency communications Critical facility inspections
   
 Figure 1 System Introduction High Performance Anti Jamming System FPV Drone Jammer Efficient For Optical Fiber Module   Figure 2 Product Composition
 High Performance Anti Jamming System FPV Drone Jammer Efficient For Optical Fiber Module  Figure 3 System Connection

High Performance Anti Jamming System FPV Drone Jammer Efficient For Optical Fiber Module

High Performance Anti Jamming System FPV Drone Jammer Efficient For Optical Fiber Module

High Performance Anti Jamming System FPV Drone Jammer Efficient For Optical Fiber Module








Product Tags:

High Performance Anti Jamming System

      

Efficient FPV Drone Jammer

      

Efficient Anti Jamming System

      
Buy cheap High Performance Anti Jamming System FPV Drone Jammer Efficient For Optical Fiber Module product

High Performance Anti Jamming System FPV Drone Jammer Efficient For Optical Fiber Module Images

Inquiry Cart 0
Send your message to this supplier
 
*From:
*To: Wuhan Liocrebif Technology Co., Ltd
*Subject:
*Message:
Characters Remaining: (0/3000)